诸城市隆鑫环保机械科技有限公司是集环保工程设计、设备开发研制、施工安装、系统调试及售后服务于一体的专业公司。公司实力雄厚,享有良好的声誉。
本公司拥有环保工程设计及环保设备加工资质证书,同时拥有专ye的科研人材。经全体员工不懈的努力,已圆满完成了数项环保工程。工程涉及工业废水治理、生活污水治理等。
“诚信为本,服务至上”是我公司的宗旨,科研与实践相结合是我们更高的追求。我公司愿与新老客户精诚合作,共同建设我们的绿色家园。
喷漆废水简介:
在涂装车间的喷漆过程中,一般通过水帘(水幕)装置的循环水吸收过喷漆雾,由于落漆越积越多,造成循环水浑浊、变质、发臭,影响生产的正常进行,故喷漆房的循环水一定周期就要排放更换。而目前我国大部分涂装车间没有相应的水处理设施,一直以来大多数厂家都将这部分的废水直接外排。由于喷漆污水的污染值相当高(COD往往达到6000以上),并且其中的污染物难以降解,所以外排的喷漆废水造成了严重的环境危害。国家环保部门也逐步意识到这个问题的严重性,并且在这两年出台了严格的规定禁止喷漆废水直接外排。
由于喷漆废水对于每个工厂来说,排放量并不是太大,从而一直以来都得不到重点关注,于是很多企业和机构对于喷漆废水的处理这个概念,认识得也不是很科学、客观,这其中包括一些环保公司以及环保机构。不少人以为像普通生活污水处理一样,只要有了物化、生化等工艺,就能让喷漆废水处理到达标排放的标准,其实这是不可行的。
喷漆废水里面的主要污染物是人工合成树脂等有机物,很难通过微生物、曝气等手段降解,这个道理类似于塑料难于分解一样。所以,很多单位企图通过传统的污水处理工艺来处理喷漆废水,以求能达到排放标准,那是徒劳的,也是不可能的。
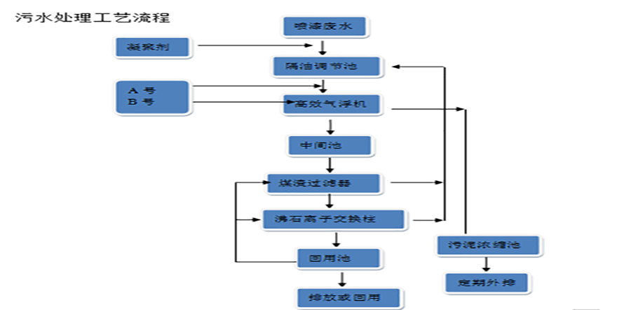
污水处理工艺流程

工艺流程简要说明
喷漆废水首先加入凝聚剂分解去除油漆粘性同时将水中油漆重金属去除,控制循环水生物活性,使循环不易产生恶臭,同时可降低COD含量。后进入调节池进行均质、调节水量和水质,再经泵提升至气浮装置,在气浮装置投加助凝剂 和絮凝剂,进行固液分离清水流至中间池。浮渣自流至污泥浓缩池,定期外排。
清水自中间池泵入煤渣吸附过滤器,在此吸附过滤未被气浮机清除的溶解性物质,(并起到延长后续滤料的更换周期)然后自流至沸石离子交换柱对废水中的金属离子等杂质进行吸附交换后达标排放。


全国销售热线




